Madrid Metro MySQL Database
Project Overview
The objective of this project was to design and implement a MySQL database that could, in theory, serve as the backbone of Madrid’s metro system—automatically handling ticket dispensing and decommissioning (upon expiration), calculating fare prices based on the client’s city zone and discount eligibility, and incorporating a detailed schema and features derived from a set of assumptions.
System Architecture
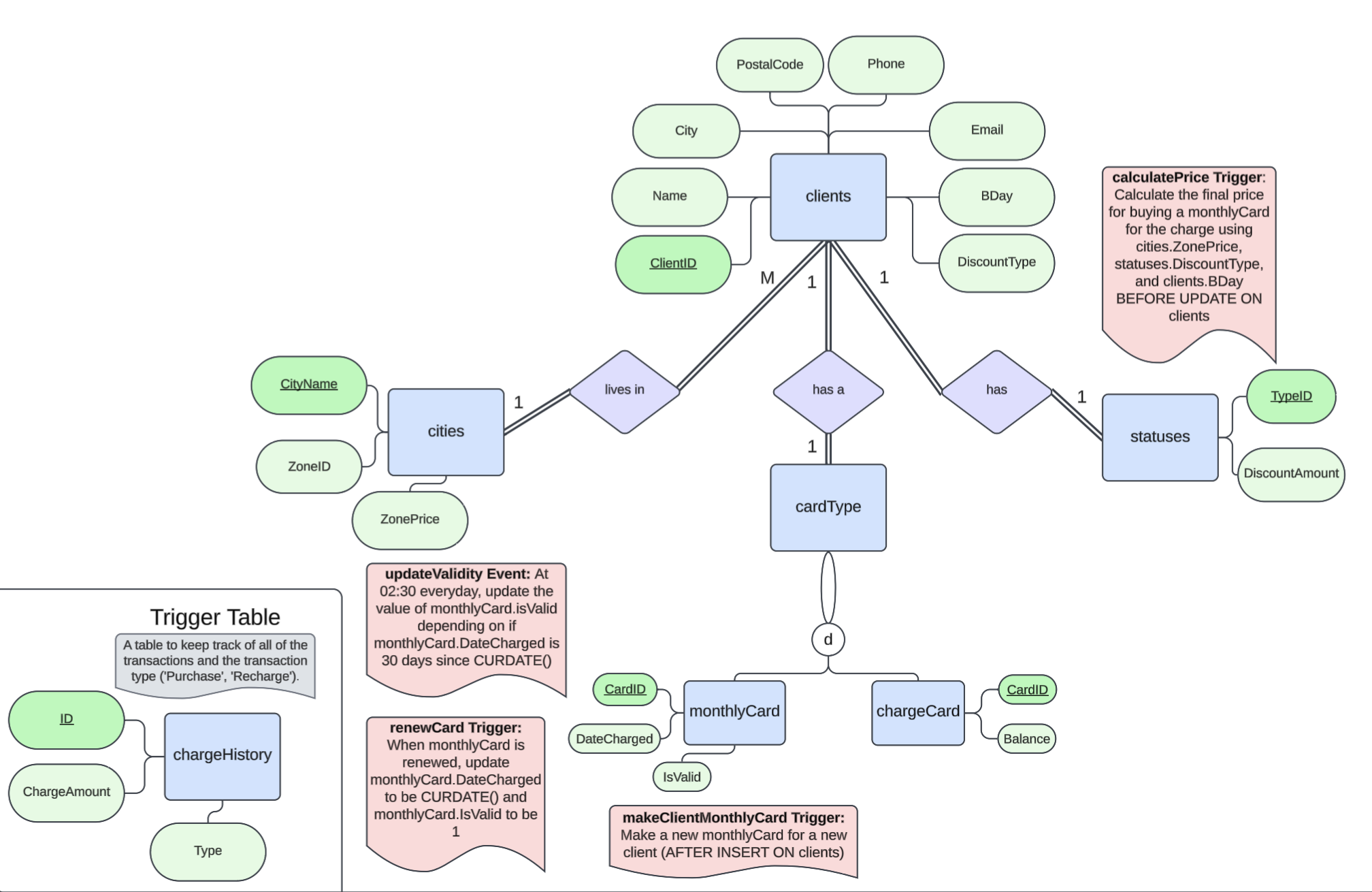
Relational Schema & EER Diagram
- Clients: stores personal info, address, and the type of discount they receive
- Cards: monthly cards and rechargeable cards tied to each client
- Cities: city zones and their respective pricing rules
- Statuses: discount categories (student, senior, etc.)
- Charge History: logs transactions and recharges
Relational Schema
Enhanced Entity-Relationship (EER) Diagram
Key Features
Database Modeling
- Normalized schema with primary/foreign keys and cascading deletes.
- Metadata defined for all entities, ensuring referential integrity.
Automation with Triggers & Events
Automatic card issuance when registering a new client
Recharge triggers that update validity and transaction logs
Daily event to expire cards after 30 days without renewal
Dynamic pricing trigger calculates ticket cost based on:
✦ Age (student/senior discounts)
✦ City zone
✦ Special discount status
Lifecycle Management
- Full support for registration → recharge → replacement → cancellation / expiration
ON DELETE CASCADEensures dependent records are cleaned automatically- Automatic re-pricing when client address or eligibility changes
Code Snippet Examples
1. Automatic Card Creation
DELIMITER //
CREATE TRIGGER makeClientMonthlyCard
AFTER INSERT ON clients
FOR EACH ROW
BEGIN
DECLARE last_number INT;
DECLARE newCardID INT;
SELECT COALESCE(MAX(CardID), 0) INTO last_number FROM monthlyCard;
SET newCardID = last_number + 1;
INSERT INTO monthlyCard (ClientID, CardID, CardType, DateCharged, IsValid)
VALUES (NEW.ClientID, newCardID, "M", CURDATE(), 1);
END;//
DELIMITER ;Automatically issues a monthly card when a new client registers
2. Automatic Recharge Handling
DELIMITER //
CREATE TRIGGER check_date_charged
AFTER INSERT ON chargeHistory
FOR EACH ROW
BEGIN
UPDATE monthlyCard
SET DateCharged = CURDATE(), IsValid = 1
WHERE ClientID = NEW.ClientID;
END;//
DELIMITER ;Ensures monthly card validity updates instantly after a recharge
3. Daily Event to Expire Cards
DELIMITER //
CREATE EVENT updateValidity
ON SCHEDULE EVERY 1 DAY
STARTS TIMESTAMP(CURRENT_DATE + INTERVAL 1 DAY) + INTERVAL '02:30:00' HOUR_SECOND
DO
BEGIN
UPDATE monthlyCard
SET IsValid = 0
WHERE DateCharged <= DATE_SUB(CURDATE(), INTERVAL 30 DAY);
END;//
DELIMITER ;Keeps card status accurate by expiring inactive cards daily
4. Dynamic Pricing Based on Age, Zone, and Circumstance
DELIMITER //
CREATE TRIGGER calculatePrice
BEFORE INSERT ON clients
FOR EACH ROW
BEGIN
DECLARE client_age INT;
DECLARE client_discount DECIMAL(10,2);
DECLARE final_price DECIMAL(10,2);
DECLARE zone_price DECIMAL(10,2);
DECLARE ifStudent BOOLEAN;
DECLARE ifZoneA BOOLEAN;
SET client_age = TIMESTAMPDIFF(YEAR, NEW.BDay, CURDATE());
-- Apply senior discount when turning 65
IF client_age >= 65 THEN
SET NEW.discountType = CONCAT(SUBSTRING(NEW.discountType, 1, CHAR_LENGTH(NEW.discountType) - 1), 'M');
END IF;
SELECT statuses.discountAmount INTO client_discount
FROM statuses WHERE statuses.typeID = NEW.discountType;
IF NEW.discountType LIKE 'E%' THEN
SET ifStudent = 1;
ELSE SET ifStudent = 0;
END IF;
SELECT ZonePrice INTO zone_price FROM cities WHERE CityName = NEW.City;
SELECT EXISTS(
SELECT 1 FROM clients
WHERE PostalCode LIKE '280%' AND ClientID = NEW.ClientID
) INTO ifZoneA;
IF ifStudent = 1 AND client_age >= 65 THEN
SET final_price = 6.30 * client_discount;
ELSEIF client_age < 26 OR ifStudent = 1 THEN
SET final_price = 20.00 * client_discount;
ELSEIF client_age >= 65 THEN
SET final_price = 6.30 * client_discount;
ELSEIF ifZoneA = 1 THEN
SET final_price = 54.60 * client_discount;
ELSE
SET final_price = zone_price * client_discount;
END IF;
INSERT INTO chargeHistory (ClientID, ChargeAmount, Type)
VALUES (NEW.ClientID, final_price, "Purchase");
END;//
DELIMITER ;Determines ticket cost dynamically based on multiple client attributes
Example Queries
-- Show all clients in Leganés with zone category and purchase price
SELECT clients.*, cities.ZoneID, chargeHistory.ChargeAmount
FROM clients
INNER JOIN cities ON clients.City = cities.CityName
INNER JOIN chargeHistory ON clients.ClientID = chargeHistory.ClientID
WHERE clients.City = 'Leganes';-- Check validity of a specific client’s card
SELECT ClientID, isValid
FROM monthlyCard
WHERE ClientID = "002";Technical Highlights
- SQL: DDL, DML, joins, triggers, events, cascading constraints
- Relational schema design with 1:1 and 1:M relationships
- Business rules automation embedded directly in the database
- Data integrity & lifecycle tracking across multiple entities
Skills
This project demonstrates my ability to: - Design real-world relational databases - Implement automated logic based on given assumptions inside SQL - Manage complex client workflows in a high-traffic system
Skills Demonstrated: MySQL · Relational Database Design · SQL Triggers & Events · Data Lifecycle Management

